0831-7872880
首页
中心简介
中心简介
Center Introduction
中心概况
领导班子
内设机构
资质荣誉
医疗设备
专家信息
联系方式
中心地址
预约挂号
就医流程
医生排班
联系我们
工作动态
工作动态
Work dynamics
疾控动态
通知公告
预约挂号
就医流程
医生排班
联系我们
健康教育
健康主题
Health Theme
健康提示
健康主题
情报简报
预约挂号
就医流程
医生排班
联系我们
办事指南
办事指南
Service Guide
接种单位查询
预约挂号
就医流程
医生排班
联系我们
政策法规
政策法规
Policies and regulations
卫生法律法规
预约挂号
就医流程
医生排班
联系我们
公众互动
公众互动
Public interaction
在线咨询
在线投诉
融媒体
预约挂号
就医流程
医生排班
联系我们
党的建设
党的建设
party-building
党建工作
党史学习教育
预约挂号
就医流程
医生排班
联系我们
首页
中心简介
中心概况
领导班子
内设机构
资质荣誉
联系方式
工作动态
疾控动态
通知公告
健康主题
健康提示
健康主题
情报简报
办事指南
定点医疗机构
接种单位查询
政策法规
卫生法律法规
公众互动
在线咨询
在线投诉
融媒体
党的建设
党建工作
党史学习教育
关注长宁县疾病预防控制中心
0831-7872880
CHARACTERISTIC DIAGNOSIS AND TREATMENT
特色诊疗
DEPARTMENT SELECTION
科室选择
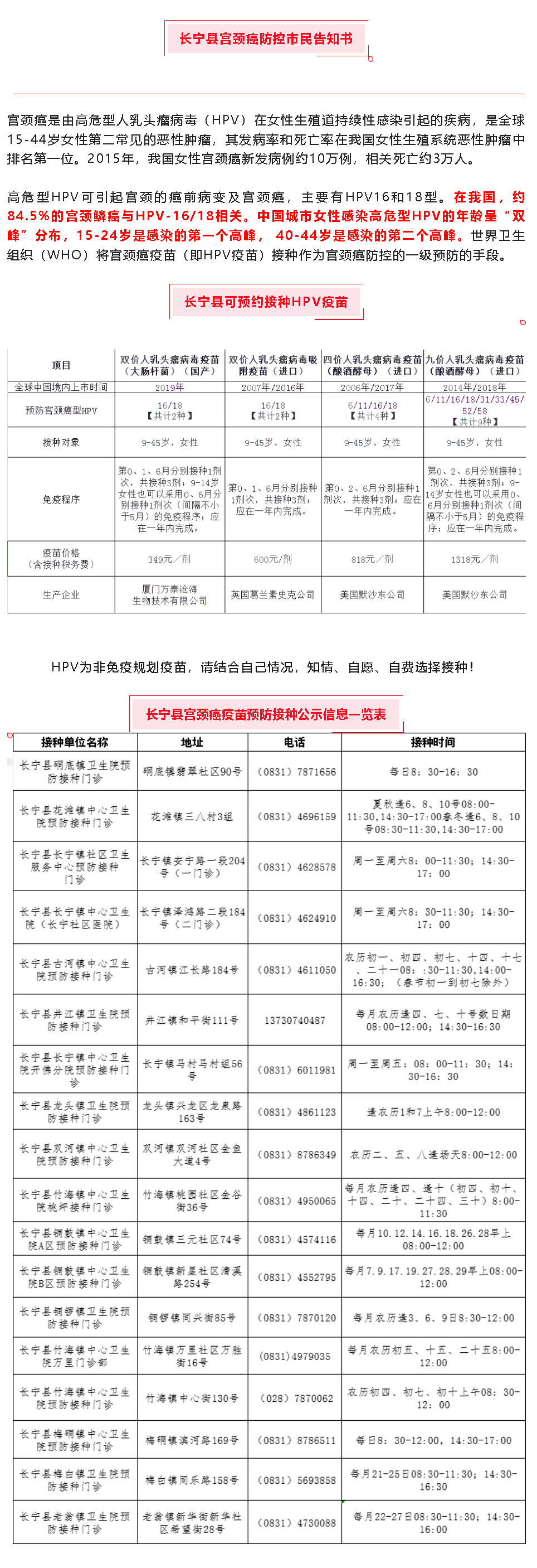
长宁这些地点可直接预约HPV疫苗啦!
[ 来源: 时间:2024-04-01 阅读:139次 ]
长宁县开展“5.12”全国防灾减灾日暨艾滋病、性病 和丙肝防治知识宣传活动 /attachment/images/2024/11/11/image_1731314397_KDIiT0AQ.png 为不断提高公众和社会参与艾滋病防治工作的主动性和积极性,共同营造全社会共同参与艾滋病、性病和丙肝防治环境氛围,进一步增强我县居民艾滋病、性病和丙肝防治相关知识、政策法规认识,2023年5月12日,长宁县卫健局、长宁县疾控中心在财富广场积极利用“全国防灾减灾日”开展艾滋病、性病和丙肝防治知识宣传活动。 2023-05-12
中选公告(2024年第01号) /attachment/images/2025/03/29/image_1743180288_H7cWiIop.jpg 2024年3月6日 2024-03-06
长宁县疾病预防控制中心关于2025年长宁县职业病防治项目工作技术服务的询价公告 /attachment/images/2025/03/29/image_1743180288_H7cWiIop.jpg 2025年5月16日 2025-05-16
长宁县开展“世界防治结核病日”暨艾滋病性病 和丙肝防治知识宣传活动 /attachment/images/2024/11/11/image_1731312941_AN8mzhOY.png 为不断提高公众和社会参与艾滋病防治工作的主动性和积极性,共同营造全社会共同参与艾滋病防治环境氛围,进一步增强我县群众对结核病、艾滋病防治相关知识、政策法规认识和安全意识,2023年3月24日,长宁县卫健局、长宁县疾控中心、长宁镇中心卫生院在长宁县第一街口积极利用“世界防治结核病日”开展艾滋病性病和丙肝防治知识宣传活动。 2023-03-24
长宁县疾病预防控制中心 开展2023年防治碘缺乏病日宣传活动 /attachment/images/2024/11/11/image_1731314479_N8lsxsES.png 2023年5月15日是我国第30个防治碘缺乏病日,今年的宣传主题是“科学补碘三十年,利国利民保健康”。为提高全县人民群众的碘缺乏病防治知识,加强自我保健意识,进一步动员全社会共同参与碘缺乏病的防治工作。 2023-05-15
上一条
2023年“万步有约”健走激励大赛长宁县参赛队伍成绩排名
下一条
中选公告(2024年第01号)
INDUSTRY NEWS
相关新闻
长宁县开展“5.12”全国防灾减灾日暨艾滋病、性病 和丙肝防治知识宣传活动
2023-05-12
中选公告(2024年第01号)
2024-03-06
长宁县疾病预防控制中心关于2025年长宁县职业病防治项目工作技术服务的询价公告
2025-05-16
长宁县开展“世界防治结核病日”暨艾滋病性病 和丙肝防治知识宣传活动
2023-03-24
长宁县疾病预防控制中心 开展2023年防治碘缺乏病日宣传活动
2023-05-15
DOCTOR'S RECOMMENDATION
医生推荐
了解更多
POPULAR COLLECTION
热门集合
蔡司(1)
全飞秒(5)
近视手术(16)
ICL晶体植入(3)
半飞秒激光手术(1)
成人配镜(3)
儿童配镜(3)
角膜塑形镜(6)
医学验光(5)
白内障(17)
斜弱视(8)
斜视(3)
弱视(3)
青光眼(17)
视网膜脱落(3)
糖尿病性视网膜病变(3)
黄斑病变(3)
眼底病(8)
泪道疾病(3)
结膜炎(3)
角膜疾病(3)
综合眼表(8)
干眼症(17)
近视眼(1)
半飞秒手术(1)
翼状胬肉(1)